外置红外灯防爆护罩-普通型及加大型

产品名称: 外置红外灯防爆护罩-普通型及加大型
防爆性能符合GB3836.1-2010 《爆炸性环境 第1部分: 设备 通用要求》、GB3836.2-2010《爆炸性环境 第2部分: 由:隔爆外壳“d”保护的设备》、GB12476.1-2013《可燃性粉尘环境用电气设备第 1 部分: 通用要求》、GB12476.1-2013 《可燃性粉尘环境用电气设备第 5 部分: 外壳保护型“tD”》的规定制成隔爆型结构。
内部编号: 普通型RFHIR380C/SS 加大型RFHIR470C/SS
产品型号: RFKB-Ex
防爆级别: Ex dⅡC T6 Gb/ Ex tD A21 IP68 T80℃
防护等级: IP68
产品材质: 优质304不锈钢 (可选316,316L高等级不锈钢)
功能特点:
•优质不锈钢制作, 表面光亮
•可应用于有腐蚀性气体的防爆环境
•视窗具备纳米隐形雨刷功能,不粘水,不粘油,排斥灰尘
•应用特种防爆玻璃,光通率高
•外置点阵红外灯, 红外距离可达60-80米
•腔体尺寸大, 可安装多种枪机/一体机/网络摄像机等
•内置高品质12V-2A开关电源, 可外接电压AC100V-240V
•可室内、室外安装,全天候使用, 防护等级IP66
适用环境:具有ⅡA、ⅡB、ⅡC类可燃性气体,引燃温度组别为T1-T6组的1区、2区,可燃性气体或蒸气与空气形成的爆炸性混合物的场所,也适用于引燃温度组别为T1-T6组的20区、21区、22区,含有可燃性粉尘混合物的场所, 如:石油、化工、矿井、军工、医药、油库、轮船、钻井平台、加油站、天然气站、煤气站、花炮生产、粮食加工储存等。
产品名称: 外置红外灯防爆护罩-普通型及加大型
产品型号 | 普通型RFHIR380C/SS 加大型RFHIR470C/SS |
制造材质 | 优质304不锈钢 (可选316,316L) |
防爆标志 | Ex dⅡC T6 Gb/ Ex tD A21 IP68 T80℃ |
防护等级 | IP68 |
供电电压 | AC100-240V / DC12V (可选) |
红外照射距离 | 60-80米 |
红外灯功率 | 约10W |
环境温度 | -25℃~+70℃ |
大气压力 | 86~106KPa |
相对湿度 | ≤95%RH(+25℃) |
出线孔规格 | G 1/2 " * 2个 |
安装方式 | 云台、固定支架等 |
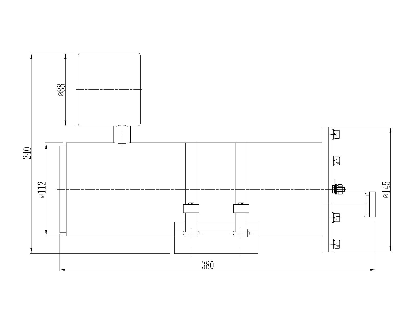
普通型尺寸 如下
外形尺寸 | 长:380 mm 高:240mm(含红外灯) |
内径尺寸 | ¢105mm ×275 mm(长) |
| 重 量 | 7.8Kg |
加大型尺寸 如下
外形尺寸 | 长:470 mm 高:272mm(含红外灯) |
内径尺寸 | ¢120mm ×390 mm(长) |
| 重 量 | 11.5Kg |
外观尺寸:
普通型
外形尺寸 长:380 mm 高:240mm(含红外灯)
内径尺寸 ¢105mm ×275 mm(长)
重 量 7.8Kg

防爆挠性连接管



